张家港爱上网

标题: 楼市传来3大消息! [打印本页]

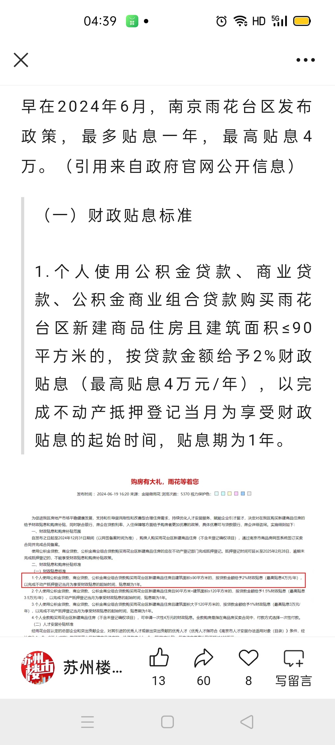
作者: 在路上    时间: 9 小时前
标题: 楼市传来3大消息!










作者: 在路上    时间: 5 小时前



作者: dayuer    时间: 4 小时前
房产税,真是
作者: 天天电脑    时间: 4 小时前
万岁万岁
作者: 秋意浓    时间: 4 小时前
应该是组合拳,上海一放开对周边虹吸效应明显,到位后苏州正好试点房产税,叠加首套免征,阻力应该不大,反对的都是前几年房子未及时出手的人群,离马老板说的房子白菜价更进一步,看看现在二手房市场基本就明白了。
作者: 在路上    时间: 3 小时前
房产税试点北京上海深圳大城市,目前还没开始试点。




欢迎光临 张家港爱上网 (https://www.loveshang.com/) Powered by Discuz! X3.1