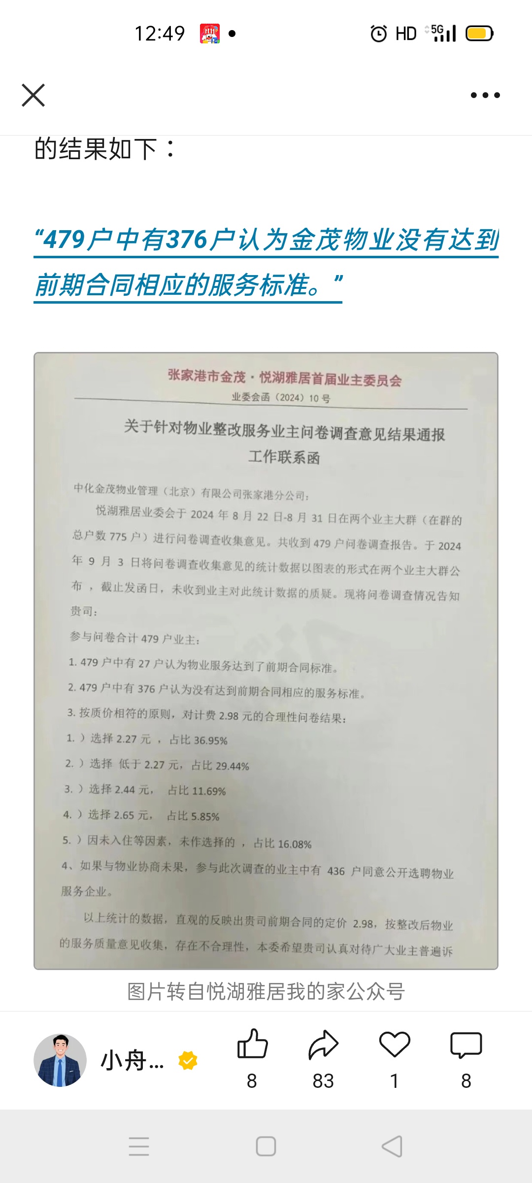
张家港爱上网

标题: 顶级反转,苏州知名物业被解聘后竟又中标了 [打印本页]

作者: 在路上    时间: 昨天 12:50
标题: 顶级反转,苏州知名物业被解聘后竟又中标了







作者: 名字是扣扣号    时间: 昨天 13:17
这是用何居心?分明是到期后与他家共同竞争写成了高票解聘?什么用意?想干什么?想怎么引导舆论?
作者: king282800    时间: 昨天 14:13
名字是扣扣号 发表于 2025-10-21 13:17
这是用何居心?分明是到期后与他家共同竞争写成了高票解聘?什么用意?想干什么?想怎么引导舆论?

倒也不是解聘,但没有续聘
作者: 泥土里的小孩    时间: 昨天 14:59
放个狗屁,也不看其他来的物业都是啥物业,真当业主是傻子
作者: 名字是扣扣号    时间: 昨天 15:14
king282800 发表于 2025-10-21 14:13
倒也不是解聘,但没有续聘

我没说解聘呀,你仔细看看
作者: 名字是扣扣号    时间: 昨天 15:15
泥土里的小孩 发表于 2025-10-21 14:59
放个狗屁,也不看其他来的物业都是啥物业,真当业主是傻子

就是,发这贴的肯定别有用心,要么挑事儿,要么蛋糕被人动了
作者: king282800    时间: 昨天 15:17
名字是扣扣号 发表于 2025-10-21 15:14
我没说解聘呀,你仔细看看

我们小区到期后没人提意见的话自动续聘的
作者: 农夫三拳    时间: 昨天 16:40
收费降下来了
作者: 名字是扣扣号    时间: 昨天 17:01
king282800 发表于 2025-10-21 15:17
我们小区到期后没人提意见的话自动续聘的

也不是没人提意见,不是投票重新招标的嘛,主要是来的那几家感觉还不如金茂
作者: 百晓生    时间: 5 分钟前
看了下其它竞标的物业,算了,还是原来的吧




欢迎光临 张家港爱上网 (https://www.loveshang.com/) Powered by Discuz! X3.1