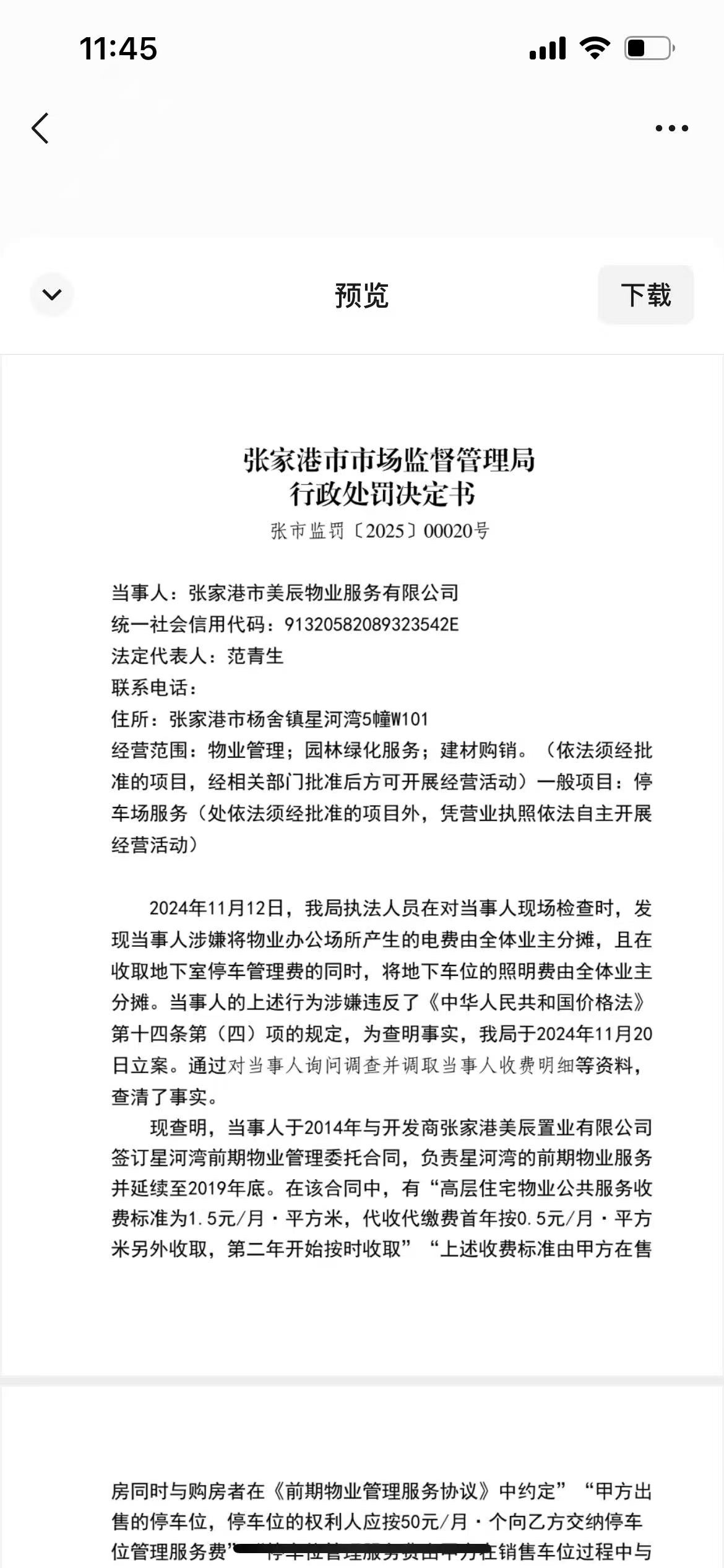
张家港爱上网

标题: 张家港美辰物业LJ [打印本页]

作者: 伱@    时间: 昨天 17:42
标题: 张家港美辰物业LJ








作者: zoko    时间: 昨天 18:20
张家港的物业很多都喜欢这样偷,比如翡翠公馆的那家
作者: 网瘾中年    时间: 昨天 18:30
普遍现象
作者: dayuer    时间: 昨天 19:01
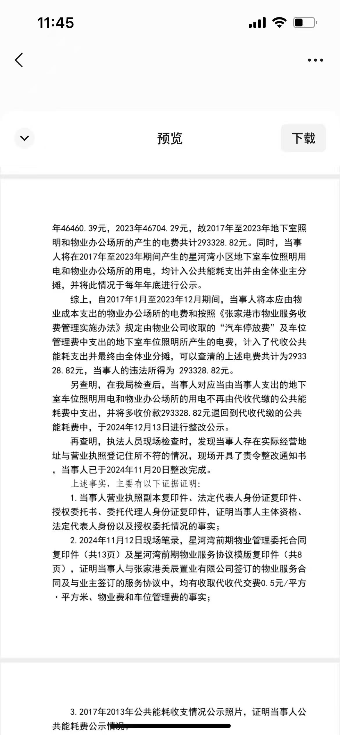
多收29万电费
作者: 妞姐TT    时间: 昨天 19:12
29万电费画面给业主吗

作者: 妞姐TT    时间: 昨天 19:13
妞姐TT 发表于 2026-02-09 19:12
29万电费画面给业主吗

29万电费还给全体业主吗
作者: 小宝贝2010    时间: 昨天 19:27
你这个算少的想,万科0.7能耗,2.7一平方,50一个月停车费。开玩笑,三千多户,
作者: 江海路    时间: 昨天 21:20
普遍现象
作者: 白夭夭    时间: 昨天 22:10
物业经理可以也娶几房姨太太了。何鸿燊都没他狠
作者: 飞翔天空    时间: 昨天 22:48
这次帮政府部门点赞
作者: 港城第一骗    时间: 昨天 23:04
就罚酒三杯?物业经理是不是该进去踩缝纫机?




欢迎光临 张家港爱上网 (http://www.loveshang.com/) Powered by Discuz! X3.1